-
Home Page
-
Pro Solutions
- Financial field
- Innovative Business Areas
- Smart Manufacturing
- Software Testing Area
- General Domain
-
Consulting & Services
- Financial Advisory Services
- System operation and maintenance service
- Electrical Equipment Services
- Weak Current Equipment Services
- ODC
-
Case
- Payment settlement
- Channel Case
- Regulatory Submission
- Credit Management
- Marketing case
- Risk Management
- Credit Management
- Data Case
-
News
-
About Us
- About Us
- Contact Us
- Partners
-
Home Page
-
Pro Solutions
- Financial field
- Innovative Business Areas
- Smart Manufacturing
- Software Testing Area
- General Domain
-
Consulting & Services
- Financial Advisory Services
- System operation and maintenance service
- Electrical Equipment Services
- Weak Current Equipment Services
- ODC
-
Case
- Payment settlement
- Channel Case
- Regulatory Submission
- Credit Management
- Marketing case
- Risk Management
- Credit Management
- Data Case
-
News
-
About Us
- About Us
- Contact Us
- Partners
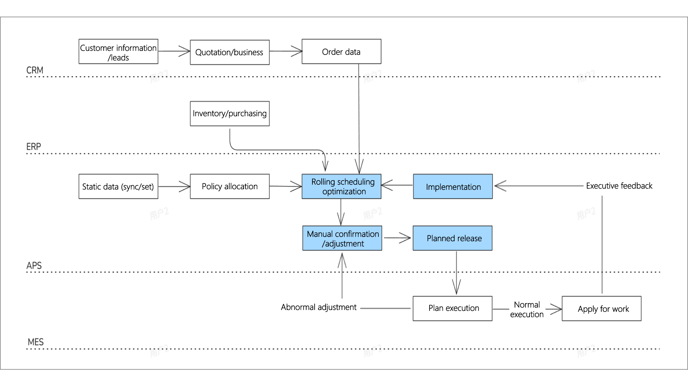
Intelligent Scheduling System (APS)
· Intelligent scheduling system is a production management system based on advanced technologies such as artificial intelligence, Internet of Things, and big data. It aims to optimize production plans, improve production efficiency, and flexibly respond to changes in market demand.
product positioning
provides accurate decision support for enterprise production planning and scheduling, "an intelligent bridge connecting strategic planning and on-site execution", and solves the core pain points of "opaque capacity, low scheduling efficiency and poor adaptability" in the traditional planning model.
product advantages
-Adopt advanced optimization algorithms such as genetic algorithms and simulated annealing algorithms to achieve global optimal production planning and scheduling;
Able to respond in real time to changes in market demand, equipment failures, material shortages, etc., and dynamically adjust production plans and schedules;
Support multi-variety, small batch production, flexible response to changes in product types and fluctuations in order volume;
Able to respond quickly to emergency orders and automatically adjust existing schedules according to the established scheduling plan to reduce the impact on the production line of the machine;
· Provide real-time data analysis and visualization tools to help enterprise management make more informed production decisions;
It has good system integration ability and scalability, and can be seamlessly integrated with ERP, SCM, MES and other management systems.
Product Features
Basic data: attribute management, material management, manufacturing BOM, resource management, production calendar
Production process: operation template, process route, global configuration
Production plan: scheduling strategy, delivery estimate, production order, incoming material plan, scheduling plan, task tracking
